欧博
1561767
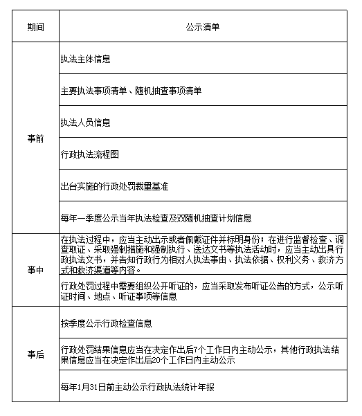
区文旅局行政执法公示制度清单
20
区司法局
2022-01-18
47854
行政执法“三张清单”
中国政府网
湖北省政府网
武汉市政府网
欧博官网 人大常委会
欧博官网 政协
主题
无障碍
繁体
长者专区
政务蓝
中国红
确定
登录
|
注册
搜索
热门搜索:
欧博
新闻资讯
政府信息公开
办事服务
互动交流
招商引资
印象欧博
欧博
-
政府信息公开
-
法定主动公开内容
-
依法行政
-
行政执法“三张清单”
政府信息公开
依申请公开
欧博
-
政府信息公开
-
法定主动公开内容
-
依法行政
-
行政执法“三张清单”
区文旅局行政执法公示制度清单
发布时间:2022-01-18 19:10
来源:区司法局
作者:
访问:
【 打印 】
【 下载 】
字号:[
大
中
小
]
扫码查看手机版
客户端
微信公众号
抖音号
新浪微博
头条号
百家号
视频号
央视频
关联
文章
关联
附件
触碰展开
智能搜索
智能办事
简/繁
无障碍阅读
长者专区
欧博客户端
政务微博
微信公众号
返回顶部
您的浏览器在兼容范围内
属于IE10及以上版本、Google Chrome、Firefox、360和Edge等主流类型。
浏览器使用说明
湖北省政府网
语言选择
欧博
新闻资讯
政府信息公开
办事服务
互动交流
招商引资
印象欧博
区政协网页
政府信息公开
欧博
-
政府信息公开
-
法定主动公开内容
-
依法行政
-
行政执法“三张清单”
区文旅局行政执法公示制度清单
发布时间:2022-01-18 19:10
来源:区司法局
作者:
关联
文章
关联
附件
返回
长者专区
欧博客户端
政务微博
微信公众号